王者15号更新 云端梦境更新 永久英雄5选1 阿轲新增赛事星元 游戏资讯 娱乐新闻网

堡垒之夜国服什么时候停服国服停服时间一览 Biubiu加速器

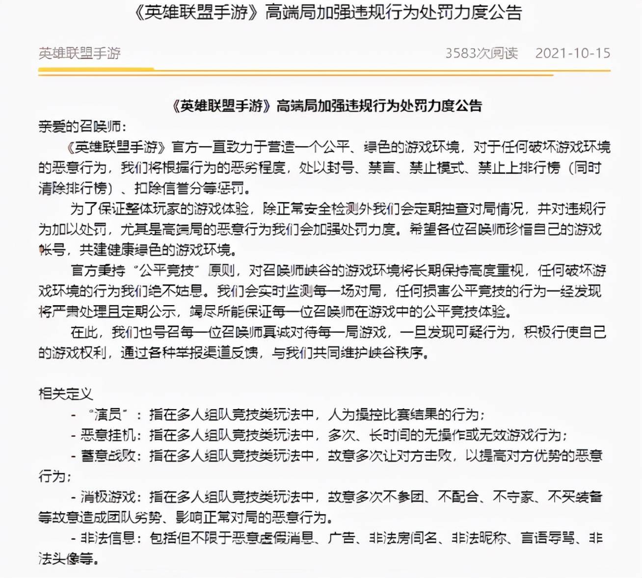
Lol手游高端局困境 单局收益四位数 演员横行 竞技游戏上分难 阿桃 全网搜
王者荣耀15号更新 马超18888金币上架正式服 神秘商店限时开启 电竞主播网

新款nba騰讯体育同款篮球服背心女生猛龙复古版球衣卡特15号队服宽松外穿短袖假两定制印字紫色背心15 卡特s 图片价格品牌报价 京东
15 16皇马守门员球衣主场客场短袖足球服训练服1号卡西利亚斯套装 秋冬新品 途虎网

多伦多扣篮大赛复古版设计 定制美式大龙球服15号运动篮球队服
孤岛先锋 8月15号不停服维护更新公告 7k7k手游

速胜掘金队15号球衣约基奇篮球服套装定制儿童背心短袖训练比赛服白色15号约基奇球衣m A3032 白色 穆雷

15号足球衣 新人首单立减十元 2021年11月 淘宝海外

闲聊杂谈 15号开服玩家填了真实生日nga玩家社区
Tags:
Archive